最新公告
开通终身SVIP,享全站不限量下载次数-云资源-集成各类网络资源-正在更新中-预计更新到5W+文章
开通SVIP
网站公告
热门标签
资源专题
资源存档
联系我们
整站数据
安装即用~拥有同款网站仅需698~
升级SVIP
登录 / 注册
平台首页
整站源码
已测/专区/第二页
精品/源码
415
已测/源码
175
简单/测试
102
亲测/源码
24
其它分类/合集
美化主题
美化主题/筹备中
网站/源码
4578
企业/公司
649
程序/源码
1062
支付/货币
440
商城/源码
384
app./源码
359
办公/电脑
243
电影/视频
257
素材/源码
90
推广/交流
79
模板/CMS
织梦/模板
1093
综合/模板
756
Discz模板
233
帝国/CMS
223
WordPress模版
288
pbootcms模板
847
1-9年级/课程
上新
初中/课程/综合
初中语文
711
初中数学
914
初中英语
687
初中物理
484
初中化学
218
初中生物
59
初中汇总
144
初中历史地理政治
154
小学/课程/综合
小学语文
654
小学数学
630
小学英语
289
小学综合
128
其它综合资料
本地/单机/游戏
动作冒险
2332
角色扮演
441
模拟经营
427
即时战略
398
射击游戏
253
休闲益智
805
恐怖丧尸
156
竞速体育
133
手游/端游
手游源码
1581
游戏源码
568
端游源码
395
网游单机
370
页游源码
297
HTML5游戏
55
编程
操作系统
1057
数据结构
214
游戏开发
212
软件编程
141
人工智能
105
软件测试
100
IT技术
92
嵌入式
73
网站建设
106
程序开发
20
语言
其它分类/合集
前端教程
1076
PHP教程
468
NET教程
401
运维教程
140
汇编语言
52
C++语言
294
易语言
121
JAVA教程
369
数据库教程
386
服务器教程
579
移动开发教程
1044
运营/办公
其它分类/合集
美工教程
470
电脑办公
141
电商运营
78
网赚教程
125
网络运营
95
UI设计
106
淘宝/抖音
自媒体运营
1087
咸鱼淘宝
126
抖音
289
直播
145
剪辑
122
带货
113
引流
78
快手
45
淘宝
27
采集全站工具
好帮手
采集全站资源工具
支持对接发布的主题
资源介绍
移动开发
会员专享优质资源
内容持续上新
分类
运营/办公
软件工具
语言/教程
程序/编程
特效代码
淘宝/抖音
模板/CMS
文章/专区
整站资源
手游/端游
已测/专区
小学/课程/综合
单机/本地/游戏
初中/课程/综合
冒险解谜
其它资源
其它综合资料
全部游戏
价格
全部
免费
付费
赞助SVIP免费
赞助SVIP优惠
发布日期
修改时间
评论数量
随机
热度
SVIP
移动开发教程
Android JNI开发入门与提高 中文
资源名称:Android JNI开发入门与提高 中文 本文档主要讲述的是Andr...
SVIP
移动开发教程
Android开发环境搭建及配置phoneGap 中文
资源名称:Android开发环境搭建及配置phoneGap 中文 本文档主要讲述...
SVIP
移动开发教程
Android 安全架构及权限控制机制剖析 中文
资源名称:Android 安全架构及权限控制机制剖析 中文 本文档主要讲述的是A...
SVIP
移动开发教程
Android中JNI编程的那些事儿 中文
资源名称:Android中JNI编程的那些事儿 中文 本文档主要讲述的是Andr...
SVIP
移动开发教程
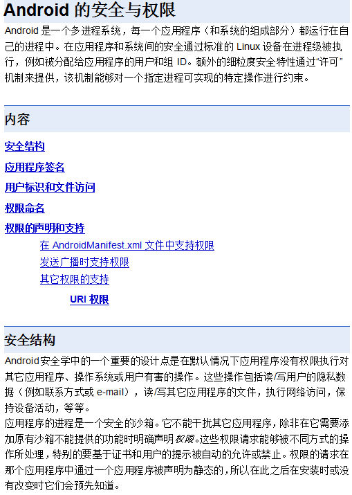
Android的安全与权限
资源名称:Android的安全与权限 本文档主要讲述的是Android的安全与权...
SVIP
移动开发教程
OpenGL ES应用开发实践指南:Android 中文版
资源名称:OpenGL ES应用开发实践指南:Android 中文版 第1章准备...
SVIP
移动开发教程
Android SDK 中文开发文档
资源名称:Android SDK 中文开发文档 · 应用程序框架支持...
SVIP
移动开发教程
在Eclipse配置安装Android详细教程 中文
资源名称:在Eclipse配置安装Android详细教程 中文 本文档主要讲述的...
SVIP
移动开发教程
OpenGL编程基础 中文
资源名称:OpenGL编程基础 中文 本文档主要讲述的是OpenGL编程基础;O...
SVIP
移动开发教程
Android NDK环境搭建及遇到的问题详解 中文
资源名称:Android NDK环境搭建及遇到的问题详解 中文 本文档主要讲述的...
1
…
83
84
85
86
87
88
89
…
105
50037
资源总数(个)
0
本周发布(个)
0
今日发布(个)
2209
稳定运行(天)
提供最优质的资源集合
立即查看
了解详情