最新公告
开通终身SVIP,享全站不限量下载次数-云资源-集成各类网络资源-正在更新中-预计更新到5W+文章
开通SVIP
网站公告
热门标签
资源专题
资源存档
联系我们
整站数据
安装即用~拥有同款网站仅需698~
升级SVIP
登录 / 注册
平台首页
整站源码
已测/专区/第二页
精品/源码
415
已测/源码
175
简单/测试
102
亲测/源码
24
其它分类/合集
美化主题
美化主题/筹备中
网站/源码
4578
企业/公司
649
程序/源码
1062
支付/货币
440
商城/源码
384
app./源码
359
办公/电脑
243
电影/视频
257
素材/源码
90
推广/交流
79
模板/CMS
织梦/模板
1093
综合/模板
756
Discz模板
233
帝国/CMS
223
WordPress模版
288
pbootcms模板
847
1-9年级/课程
上新
初中/课程/综合
初中语文
711
初中数学
914
初中英语
687
初中物理
484
初中化学
218
初中生物
59
初中汇总
144
初中历史地理政治
154
小学/课程/综合
小学语文
654
小学数学
630
小学英语
289
小学综合
128
其它综合资料
本地/单机/游戏
动作冒险
2332
角色扮演
441
模拟经营
427
即时战略
398
射击游戏
253
休闲益智
805
恐怖丧尸
156
竞速体育
133
手游/端游
手游源码
1581
游戏源码
568
端游源码
395
网游单机
370
页游源码
297
HTML5游戏
55
编程
操作系统
1057
数据结构
214
游戏开发
212
软件编程
141
人工智能
105
软件测试
100
IT技术
92
嵌入式
73
网站建设
106
程序开发
20
语言
其它分类/合集
前端教程
1076
PHP教程
468
NET教程
401
运维教程
140
汇编语言
52
C++语言
294
易语言
121
JAVA教程
369
数据库教程
386
服务器教程
579
移动开发教程
1044
运营/办公
其它分类/合集
美工教程
470
电脑办公
141
电商运营
78
网赚教程
125
网络运营
95
UI设计
106
淘宝/抖音
自媒体运营
1087
咸鱼淘宝
126
抖音
289
直播
145
剪辑
122
带货
113
引流
78
快手
45
淘宝
27
采集全站工具
好帮手
采集全站资源工具
支持对接发布的主题
资源介绍
seo搜索优化
会员专享优质资源
内容持续上新
分类
运营/办公
软件工具
语言/教程
程序/编程
特效代码
淘宝/抖音
模板/CMS
文章/专区
整站资源
手游/端游
已测/专区
小学/课程/综合
单机/本地/游戏
初中/课程/综合
冒险解谜
其它资源
其它综合资料
全部游戏
价格
全部
免费
付费
赞助SVIP免费
赞助SVIP优惠
发布日期
修改时间
评论数量
随机
热度
SVIP
自媒体运营
SEO深度解析全面挖掘搜索引擎优化的核心秘密)_SEO教程
资源名称:SEO深度解析全面挖掘搜索引擎优化的核心秘密) 内容简介:  ...
SVIP
自媒体运营
网站运营手册站长版 chm_SEO教程
资源名称:网站运营手册站长版 chm 网站运营手册,不涉及网站编程技术,讲一些网...
SVIP
自媒体运营
搜索引擎优化(SEO)知识完全手册_SEO教程
资源名称:搜索引擎优化(SEO)知识完全手册 内容简介: 《搜索引擎优化(S...
SVIP
自媒体运营
新网站备案流程简介_SEO教程
资源名称:新网站备案流程简介 新备案系统下来后,很多站长朋友不清楚现在网站的备案...
SVIP
自媒体运营
Lucene搜索引擎开发权威经典 PDF_SEO教程
资源名称:Lucene搜索引擎开发权威经典 PDF 第1部分 Lucene基础(...
SVIP
自媒体运营
搜索引擎优化(SEO)从入门到精通_SEO教程
资源名称:搜索引擎优化(SEO)从入门到精通 内容简介: 第一部分 正确认识搜索...
SVIP
自媒体运营
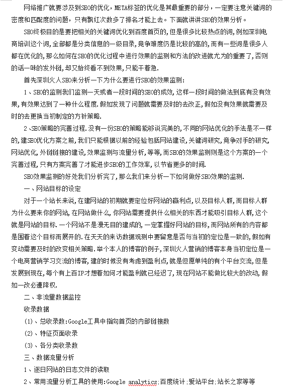
网络运营推广–SEO优化效果分析_SEO教程
资源名称:网络运营推广–SEO优化效果分析 内容简介 :  ...
SVIP
自媒体运营
网络编辑内容优化实用手册 编辑也要懂点seo_SEO教程
资源名称:网络编辑内容优化实用手册 编辑也要懂点seo 内容简介:这本书从HTM...
SVIP
自媒体运营
站长访谈之北京SEO恒涛告诉你什么是SEO_SEO教程
资源名称:站长访谈之北京SEO恒涛告诉你什么是SEO 内容简介: 失味:今天做客...
SVIP
自媒体运营
图解网站分析(修订版)让流量倍增的网站优化方法 完整PDF_SEO教程
资源名称:图解网站分析(修订版)让流量倍增的网站优化方法 完整PDF 本书以图配...
1
2
3
4
…
8
50037
资源总数(个)
0
本周发布(个)
0
今日发布(个)
2090
稳定运行(天)
提供最优质的资源集合
立即查看
了解详情