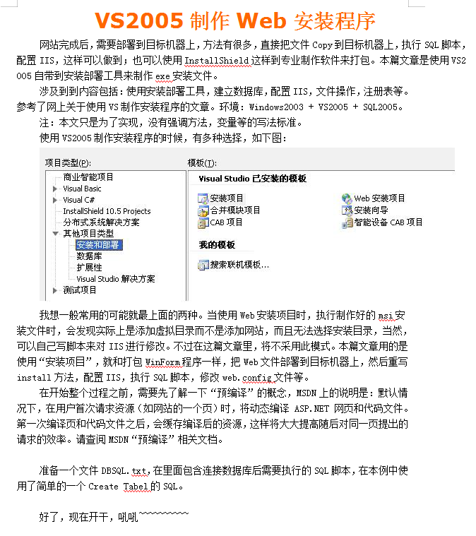
SVIP NET教程 VS2005制作Web安装程序 中文版 word格式 用VS2005来制作exe安装文件_NET教程 资源名称:VS2005制作Web安装程序 中文版 word格式 用VS2005来...